| Sign In | Join Free | My tjskl.org.cn |
|
Brand Name : Intel
Model Number : EN63A0QI
Certification : CE,ROHS
Place of Origin : China
MOQ : 1pcs
Frequency Stability : ±50ppm
Frequency Tolerance : ±30ppm
Operating Temperature : -40°C ~ 85°C
Load Capacitance : 18pF
Package / Case : HC-49/US
Name : Passive Electronic Components
EN63A0QI 60V 3A Synchronous Buck Converter 4.5-60V Input 95% Efficiency QFN-16 -40anddeg;C to +125anddeg;C AEC-Q100
andnbsp;
FEATURES
andbull; High Efficiency (Up to 96%)
andbull; Excellent Ripple and EMI Performance
andbull; Up to 12A Continuous Operating Current
andbull; Input Voltage Range (2.5V to 6.6V)
andbull; Frequency Synchronization (Clock or Primary)
andbull; 1.5% VOUT Accuracy (Over Load and Temperature)
andbull; Optimized Total Solution Size (225mm2)
andbull; Precision Enable Threshold for Sequencing
andbull; Programmable Soft-Start
andbull; Master/Slave Configuration for Parallel Operation
andbull; Thermal Shutdown, Over-Current, Short Circuit, and Under-Voltage Protection
andbull; RoHS Compliant, MSL Level 3, 260anddeg;C Reflow
andnbsp;
APPLICATIONS
andbull; Point of Load Regulation for Low-Power,andnbsp;Multi-Core and Communication Processors, DSPs, FPGAs and Distributed Power Architectures
andbull; Blade Servers, RAID Storage and LAN/SAN Adapter Cards, Wireless Base Stations, Industrial Automation, Test and Measurement, Embedded Computing, and Printers
andbull; Beat Frequency/Noise Sensitive Applications
andnbsp;
DESCRIPTION
The EN63A0QI is an Intelandreg; Enpirionandreg; Power System on a Chip (PowerSoC) DC-DC converter. It integrates the inductor, MOSFET switches, small-signal circuits and compensation in an advanced 10mm x 11mm x 3mm 76-pin QFN package. It offers high efficiency, excellent line and load regulation over temperature and up to the full 12A load range.
The EN63A0QI is specifically designed to meet the precise voltage and fast transient requirements of present and future high-performance, low-power processor, DSP, FPGA, memory boards and system level applications in distributed power architectures. The deviceandrsquo;s advanced circuit techniques, ultra-high switching frequency, and proprietary integrated inductor technology deliver high-quality, ultra compact, non-isolated DC-DC conversion.
Intel Enpirion Power Solutions significantly help in system design and productivity by offering greatly simplified board design, layout and manufacturing requirements. In addition, a reduction in the number of components required for the complete power solution helps to enable an overall system cost saving.
All Enpirion products are RoHS compliant and lead free manufacturing environment compatible.
andnbsp;
INFORMATION
| Category | andnbsp; | |
| Mfr | andnbsp; | |
| Series | andnbsp; | |
| Packaging | Tape andamp; Reel (TR) Cut Tape (CT) | andnbsp; andnbsp; |
| Part Status | Obsolete | andnbsp; |
| Type | Non-Isolated PoL Module | andnbsp; |
| Number of Outputs | 1 | andnbsp; |
| Voltage - Input (Min) | 2.5V | andnbsp; |
| Voltage - Input (Max) | 6.6V | andnbsp; |
| Voltage - Output 1 | andnbsp; | |
| Voltage - Output 2 | - | andnbsp; |
| Voltage - Output 3 | - | andnbsp; |
| Current - Output (Max) | 12A | andnbsp; |
| Applications | ITE (Commercial) | andnbsp; |
| Features | Remote On/Off, OCP, OTP, SCP, UVLO | andnbsp; |
| Operating Temperature | -40anddeg;C ~ 85anddeg;C | andnbsp; |
| Efficiency | 96% | andnbsp; |
| Mounting Type | Surface Mount | andnbsp; |
| Package / Case | 76-PowerBFQFN Module | andnbsp; |
| Size / Dimension | 0.43andquot; L x 0.39andquot; W x 0.12andquot; H (11.0mm x 10.0mm x 3.0mm) | andnbsp; |
| Supplier Device Package | 76-QFN (11x10) | andnbsp; |
| Control Features | Enable, Active High | andnbsp; |
| Base Product Number |
andnbsp;
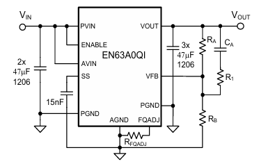
Drawing


andnbsp;
andnbsp;
andnbsp;
andnbsp;
andnbsp;
1. 10 years components experience; One-Stop service for BOM list; PCBandamp;PCBA Service.
2. Produce Communication Antenna, RF Coaxial Cable, RF Connector,Terminals.
3. Distribute GSM/GPRS,GPS,3G,4G/LTE Module.
Our high quality products , competitive price and professional service,
andnbsp;
|
|
EN63A0QI 60V 3A Synchronous Buck Converter 4.5-60V Input 95% Efficiency QFN-16 -40°C to +125°C AEC-Q100 Images |